Email
Contraseña

EMISIÓN EN DIRECTO POR INTERNET
Cada miércoles a partir de las 20:00 en Contrabanda FM 91.4



[Inicio] [Alta] [Acceso]

Unai

[Ver Mensaje]
08:48:21 - 19/02/2018





Menudo soberano coñazo ameliesco que es La forma del agua.... menuda vendida de moto. Muy de acuerdo con Javi respecto a ella.


Black Panther a mi me ha parecido un pestiño y todo me ha dado mucha verguenza ajena. Segun la veia pensaba en que pensaria un africano viendo a esos americanos jugando a ser africanos y haciendo cosas que creen que hacen los africanos y entenderia la indignación. Entiendo que se la gozen con el rollo black power, pero no me vendas la moto de que es super digna cuando es un chorrada como un piano y Anansi en 5 minutos escasos de prologo de un capitulo de American Gods, es varias unidades astronomicas mas acido, crudo, certero y Panteranegresco (de los de verdad) que la tontunada wakandesa. 


Luke Cage puede ser un tanto aburrida, pero desde luego es bastante mas digno como producto.


 


PD: Como dato extra.. el runrun con los nombres tambien es de traca.... entre Txaka que aqui es como se llaman los palitos de cangrejo, Txala que es aqui es como se llaman las terneras y el monguer que es como se llama al que hace alguna estupidez ha quedado ya el lote completo para no tomarte nada en serio. 



Sudaca

[Ver Mensaje]
22:35:07 - 17/02/2018





Saludos de nuevo, les comento que ayer vi Black Panther, y me parecio muy buena, podria estar en mi top 3 de peliculas del UCM, mezcla en proporciones apropiadas la realidad y el universo marvel, un poco como el soldado del invierno, bastante recomendable.



Unai

[Ver Mensaje]
16:12:48 - 14/02/2018





Tarde pero llego. Felicidades por el programa 777, a pesar de contar con cierta acidez Colablanquesca hacia mi persona, disfrutable. Lamentablemente mi conocimiento deceita no es tan extenso como para que me vengan a la mente personajes relacionados con la suerte, al menos sin que tangencialmente lo sean tambien con la magia, sub universo deceita amplio y gozoso como el solo.


La gran N sigue monopolizando el tiempo y el espacio, y me veo en la necesidad de dar un aprobado alto a un par de sus estrenos: Por un lado a la tercera parte/secuela/spinoff de Cloverfield, que me ha entretenido y gustado bastante mas que la segunda. Y por otro a The Ritual, que sin ser nada del otro mundo, y englobarse en el genero de "gente que anda por el bosque" me ha tenido entretenido y con un ligero malestar en los pelillos del cogote buena parte del metraje.


Se ha acacabdo Star Trek Discovery y ya podeis poneros con ella sin agobios y pudiendo saltar de esos cliffhangers que los demas hemos tenido que digerir de semana en semana. 10/10 Spocks para este primera temporada. Espectacular en todos los sentidos. 


Besos



J.C. Hallenbeck

[Ver Mensaje]
16:02:32 - 12/02/2018





Ya he visionado la 4ª Temporada de Black Mirror, no sé pero tengo la percepción que la fórmula está empezando a notar cansancio o monotoneidad y para mi opinión es la más irregular de todas:


Cap. 1 : Homenaje/parodia/crítica de la Star Trek original /y van ya unas cuantas). Es un muy buen comienzo y a pesar de cierta columpiada en parte de su premisa inicial cumple con creces, además de que me tuvo todo el episodio intentando recordar donde había visto al actor que hace de segundo de a bordo y codirector de la empresa original.


Cap. 2 : Argumento típico de la serie, dirigido correctamente por Jodie Foster y episodio que no permitiré que mi mujer vea (le puede dar, primero una idea y después le puede dar un ataque de pánico).


Cap. 3 : Otro argumento que me deja sensaciones deja vu y que llega en mi opinión justito para el aprobado.


Cap. 4 : El más corto y para mí el menos inspirado de toda la serie. No le veo ni la gracia ni el mal rollo ni nada. Lo que más me extraña es que es el mejor valorado en IMDB. No deben ser ellos, debo ser yo.


Cap. 5 : Después del bajón del 4, este levanta un poco el vuelo, pero el momento fragoneta me alteró un poco. Buena ambientación y buen blanco y negro. Sigo sin entender el final, pero bueno ese ya es mi problema.


Cap. 6 : Muy buen final de fiesta, episodio con varias historias al más puro estilo Black Mirror y la copla BurtBachariana del principio y del final no hay manera de quitármela de la cabeza.


P.D.: Por cierto acabo de ver que este último episodio ha sido rodado casi en su totalidad en Malaga, Antequera y Valencia.


 



PJ CLEANER

[Ver Mensaje]
12:17:35 - 12/02/2018





Haced caso a los que hablan bien de Altered Carbon, porque yo creo que a todos los amantes de la ciencia ficción, el ciberpunk y los dilemas que se plantean respecto a la humanidad vs tecnología, no quedarán defraudados. No digo más puesto que todo esta dicho: producción y fotografia de 10, historia notable que entretiene y va evolucionando y si bien el prota quizás no sea lo mejor, se compensa con secundarios top como POE.....en definitiva una grandisima serie imprescindible para los amantes (reales) de la ciencia ficción de toda la vida. Abstenerse gafapasters buscafallos....no es para vosotros.


Hace tiempo que no escribía y no sé si habéis hablado también de Counterpart, me imagino que sí, otra seríe muy buena y recomendable (por el momento) con ambiente de ciencia ficción.


Mención especial quiero hacer al regreso (una vez más) de Expediente X, pero esta vez sí, recuperando sensaciones y carisma de las temporadas originales. Os la recomiendo....Javi, tenemos algo pendiente al respecto...no digo más...jajajaa.


Un saludo a todos



Manu69

[Ver Mensaje]
11:14:13 - 10/02/2018





Pues ahora que ya he visto buena parte de esta primera temporada de Altered Carbon, ya puedo dar mi opinión sobre ella....


Aunque me sigue sin convencer el protagonista , tengo que reconocer que la serie es recomendable. Yo le doy un aprobado alto.


Toca muchos temas dentro de la Ci-Fi, como la inteligencia artificial, la biogenetica o la clonacion, y aprovecha para hablar un poco de religion, de la inmortalidad o meterse un poco con esa gente que se cree por encima de los demás (brutal la escena donde los mads se comen un tigre)....... La trama policiaca pues regular y un poco previsible (el romance con la teniente también), de diez que no se corten un pelo con la violencia y otro para la ambientación y la puesta en escena, y también es una serie de sorpresas para mantenerte enganchado. 


La terminare este finde si tengo tiempo....


Por cierto... La intro de la serie me suena mucho a American Gods..... 


Un saludo ... 



Unai

[Ver Mensaje]
09:47:51 - 07/02/2018





El debate en torno a Altered Carbon está siendo encarnizado e incluso maese Agus se ha unido a la pelea en twitter poniendola ya no por los suelos, si no por el inframundo. Yo me reafirmo... disfrutable hasta el tocamiento.


Mi querido y Lorquiano Colablanca.... queda un capitulo espacial y estoy ya temblando por el cliffhanger que nos habremos de comer. El giro final, si bien previsible, me parece acertado y de Tyler espero grandes cosas en el futuro y que sea pieza clave en el conflicto. Los Klingons han olvidado el nombre de su padre y espero que la luz de Kahless vuelva a iluminarles.



Mostrar imagen



Colablanca

[Ver Mensaje]
08:34:04 - 07/02/2018





Unai....Unai...Unai 



En que mal concepto me tienes, que sepas que he vuelto a mi positividad acostumbrada con los STARTREKIANOS, en el episodio 14 han vuelto de las vacaciones de navidad los guionistas de los 12 primeros episodios. Bien, la cosa vuelve a mejor...quitando el asunto del teniente Ash Tyler que "no me no me" pero en conjunto y, como decía el sabio entre sabios Camilo VI, la serie MOLA MAZO.


"Altered Carbon", coincido en tus observaciones, una serie a recomendar. Una factura bladeruneriana impecable con un guión fresco y dinámico. (NO, no me la he visto pero... ¿a que no se nota?)


"El Alienista" de Paco Cabezas, llevamos 3 episodios con Daniel Bruhl y Luke Evans, la nueva serie de horror del canal TNT sobre un asesino en serie en el s.XVIII en la ciudad de Nueva York basada en la conocida novela de Caleb Carr, ha merecido mi interés que aunque ya esté saciado de series de igual o parecido calado, voy a concederle un período de gracia y ver cómo evoluciona.


"The Orville", sigue siendo una serie (menor of course) a seguir aunque guiones y fx están bastante cuidados.


En cuanto a filmes, "3 anuncios a las afueras" está muy bien. Si no le dan el OSCAR a la señora Francis es de juzgado de guardia. "El pasajero" con Liam "Willis" Neeson está correcta, no pasa de telelfilme de sobremesa en la 2 y en domingo a la tarde...pero no aburre y con un final muy BruceWillisesesco.


 


Colablanca


Always speaks AAAAAAAAAAATCHÚUUUUSSSS!!!! the thruth



Unai

[Ver Mensaje]
09:52:49 - 06/02/2018





Sudaca, por estas latitudes sigue sin estrenarse. Yo cada vez entiendo menos estos retrasos de algunos estrenos, ya es bastante desgracia tener que verlas dobladas para que encima nos las traigan con retraso. 


Altered Carbon vista entera y le doy mis parabienes. Veo que se come muchos palos y en esto como en el tema de la plaga de creepypastas, me pregunto si no es que hay mucha gente que quiere que algo le guste por moda o algo, pero cuendo se mete en ello se da cuenta de que no es su genero y en vez de decirlo, lo pone de mierda. No se, yo cada vez entiendo menos. Es cybierpunk tal cual, con el rollito negro de rigor y de regalo con Poe regentando un hotel. A mi me ha gustado bastante mas que la soporifera secuela de Blade Runner. Igual es que se me compra facil, no se.... yo tengo mis filias con la saga Deus Ex y con futuros decadentes y de gentes modificadas y sus implicaciones.


Yo le doy el visto bueno mientras espero con cariño a que Maese Colablanca, estando como está en un momento de pesadumbre de visionados la deje por los suelos.


Besos



Sudaca

[Ver Mensaje]
04:12:18 - 06/02/2018





Saludos a todos, hace dias tenia pendiente comentar La forma del agua, le tengo simpatia a Guillermo del toro, aun no se por que, quiza por llevar de regular manera Hellboy al cine, o por la entretenida pacific rim, o el llamativo laberinto del fauno, aqui, de nuevo, sorprende, con detalles especificos pero nunca generales,la musica, casi que funciona, el vestuario, escenografias, la imagen, todo muy bien, pero no tanto, y la historia, nada nuevo, quiza otra version de King Kong o alguna semejante, se puede ver, y ya. Ojala logre cerrar completamente una de sus peliculas porque parece tener buenas intenciones cinematograficas. Le daria un 6 de 10. Por otro lado, tiene 13 nominaciones al oscar, a esos premios, les daria un 3 de 10.



Kouros el Gris

[Ver Mensaje]
09:50:01 - 05/02/2018





Tras la Super Bowl se estrenó por sorpresa "The Cloverfield Paradox" en Netflix, la 3ª entrega de este particular universo, habrá que echar un vistazo...


Tras haber visto sólo el 1º de "Altered Carbon" a mi, como a Unai, ya me ha ganado completamente...


Salu2 a la Sin Audiencia



Unai

[Ver Mensaje]
21:57:16 - 02/02/2018





Yo llevo un par de momento bien. No he leido los libros, pero no soy imparcial con el prota. Es un zagal que me cae muy bien y que no suele defraudarme (Robocop no cuenta), desde "Dinero Facil" como peli a la mas que recomendadisima serie txungo negra "The Killing". 


En 2 capitulos ya es mejor que el Blade Runner nuevo, menos pomposidad y mas genero negro barriobajero cyberpunk que es lo que hace falta. 



Manu69

[Ver Mensaje]
16:39:33 - 02/02/2018





Bueno... ya me he visto el primer episodio de Altered Carbon.
Serie apabullante a nivel visual, con mucho aire a Blade Runner, muy contemplativa a ratos, con acción y violencia y momentos pausados.
El protagonista no me convence, demasiado sobrado, aunque me ha picado el gusanillo y la seguiré viendo.
Sin hacer spoilers, esto sale en cualquier sinopsis, el argumento se basa en un futuro donde los humanos no mueren, solo sus cuerpos. La conciencia y recuerdos se traspasan a otros cuerpos. El protagonista, un antiguo terrorista es revivido en otro cuerpo para investigar un asesinato.
Algo de ciencia ficción, acción y intriga policial a partes iguales, eso sí, con muchos medios a nivel imagen (aquí Netflix a tirado de chequera)......
Aún no se si recomendarla, ya que solo he visto el primero, y esto puede ir a mejor o empeorar....



Unai

[Ver Mensaje]
09:43:17 - 02/02/2018





Altered Carbon, disponible entera en la gran N. 


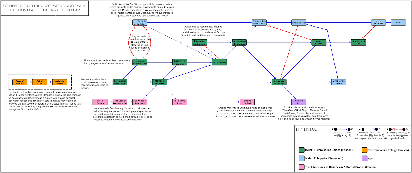
En breve me pondré con el segundo libro de la saga de "El Libro de los caidos" de Malaz. Dejo para interesados, orden de lectura recomendado de las diferentes sagas que componen el peculiar (y complejo de cojones) mundo literario de Malaz.



Mostrar imagen



txingurri

[Ver Mensaje]
12:37:17 - 01/02/2018





Además, quería recomendar la serie Happy!, basada en un cómic de Grant Morrison. Situada en la época de navidad nos cuenta un cuento muuuuy oscuro, con personajes muy bizarros, irreverentes, con mucha violencia y humor muy negro. Si odiáis la Navidad tanto como yo, esta es vuestra serie. 


https://www.youtube.com/watch?v=K60kfc-k-8g



txingurri

[Ver Mensaje]
12:21:31 - 01/02/2018





Os presento un par de trailers que creo que van a llamar bastante la atención:



  1. Hereditary: una películade terror que parece ser dejó con el culo torcido a la gente del Festival de Sundance https://youtu.be/V6wWKNij_1M

  2. Mute: la nueva de Duncan Jones que vuelve a proyectos más personales como Moon https://youtu.be/7v85YB5zoyo



Manu69

[Ver Mensaje]
16:57:46 - 30/01/2018





Por favor.. Que dejen de estrenar series, que esto es un no parar y uno no tiene tiempo para tanto... 


Series de las que ya he visto algún capítulo y estan a punto de llegar por aquí.....


Electric dreams..... Série recomendable basada en relatos de Philip K. Dick y sustituta en Channel 4 de Black Mirror,  ahora que está a pasado a la gran N... 


https://m.youtube.com/watch?v=RtX_LVwEJhA


Las crónicas de Frankenstein..... Série de época de las que me gustan... Protagonizada por Sean Bean (Juego de tronos), y ambientada en el Londres del siglo XIX. Intriga y asesinatos en una muy buena ambientación. Ya están grabando la segunda temporada (la primera son 6 capítulos)......... 


https://m.youtube.com/watch?v=NmLauiy8MTg


El alienista..... Otra serie de época, esta vez en el Nueva York de finales del siglo XIX. En ella Daniel Brühl interpreta a un Alienista (lo que sería ahora un psiquiatra especialista en dementes), y que tendrá que colaborar en la investigación de unos asesinatos. También muy bien ambientada.


https://www.dailymotion.com/video/x5mp0qy


Counterpart...... Si echabais de menos Fringe aquí tenéis una con algunos puntos en común. Ciencia ficción y intriga a partes iguales. El primer episodio me engancho y intentaré seguirla. 


https://m.youtube.com/watch?v=c3Bu2DOM66g


Contestando al comentario de Jum sobre las series... El boom de las series es muy fácil de explicar, la calidad de la mayoría es muy alta, muchas superan a muchas películas, y las tienes en casa, y es normal que la gente tire más por ellas que no por el cine (con el precio de una película pagas un mes de series, películas y todo tipo de contenidos y todo en casita)....


Espero que se pongan las pilas y la calidad del cine suba un poco, que últimamente deja que desear (en mi opinión)...... 


Un ejemplo de una que veré en cines.... Ant-Man y la Avispa, la primera me gustó y está pinta divertida.... 


https://youtu.be/2To19ipALR8


Si...mi comentario iba por La Mantis.... Sorry....


Bueno, ya he dado la brasa un rato... Un saludo Sinaudencieros......


PD: A mi el capítulo 13 de Discovery no me disgusto, no fue tan redondo como los anteriores, pero deja con ganas de más.... 



Unai

[Ver Mensaje]
15:06:29 - 30/01/2018





Ni recomiendo ni aconsejo, solo comento que dado el caso de que se cruce en un zapping, puede resultar mas soportable que esas putas mierdas de divergentes y similares.


Yo tengo ya tenderete con el puesto de motos galacticas. Compro y vendo motos y yo me lo he pasado teta con el capitulo 13 tambien. Quedan 2 capitulos para acabar e impugno el dictamen Colablanquesco y acuso al susodicho de tener filias que han quedado malparadas y que eso enturbia su opinion. Kung-Fu chinodimensional + Artes marciales negro-vulcanas, pueden a cualqueir trooper de cualquier universo de cine-serie. Eso lo sabe todo el mundo.


 



Mostrar imagen



Colablanca

[Ver Mensaje]
09:47:38 - 30/01/2018





Unai don´t speaks the truth...


Aconsejar la peli del Laberinto de los memos en la categoría "PQJPVCSH" lo veo innecesario y/o arriesgado.


Star Trek Discovery (SIN ESPÓILERS), no te compro la moto. El episodio 13 ha sido el PEOR pero con diferéncia. No puedes elaborar un guión cojonudo durante 12 episodios para que en el último, sin saber por qué,  le das cerrojo a golpe de un MAL guión. Es muy difícil explicar lo que sucede sin decir un solo espoiler pero creedme cuando digo que las resoluciones científicas del 13 son de chichinabo-correquesenosacabaelguión , las tramas de personajes podrían haberlas trabajado más y... ¡por DIOS, que dejen de ir a la academia espacial STORMTROOPER las/los soldados/as espaciales!


Tuyo siempre


Colablanca


Always speaks the truth


PD DE ÚLTIMA HORA: Querido vendemotos y sin embargo amigo Hallenbeck de los Hallenbeck de toda la vida. Tu recomendación de EL SEÑOR ENFADADO DEL MARTILLO DEL METRO me ha parecido floja y cutre (como los ojos saltarines cutredigitales del TED RAIMI), para ser una adaptación a un relato corto de CLIVE BARKER es flojito y no te lo compro. No me dio ni miedo, ni asco ni ná. Nunca una puntuación de McClanes fue tan desacertada..yo le doy un 5 aprovado raspadito. A cambio te recomiendo el estupendo musical LA LLAMADA (2017 Javier Ambrossi) para que te la veas....¡¡¡ESO SI ES TERROR EN ESTADO PURO!!!



Unai

[Ver Mensaje]
08:44:28 - 30/01/2018





Un par de apuntes:



  • Britannia os la podeis ahorrar. Yo la he acabado viendo entera por mis filias romanas, pero está muy por debajo de lo que esperaba.

  • Yo si he visto las 2 pelis del Laberinto y bueno, mejora respecto a otras sagas de estas de jovenes en dificultades distopicas. La primera si es en un laberinto y es un poco floja pero tiene sus momentos majos. La segunda ya es sin laberintos ni gaitas y es en mundo abierto post apocaliptico y mejora bastante. Probablemente vea la tercera en un futuro netflixero ya por completismo. No diria que sean recomendables, pero en el subgenero de "Pelis que Jordi puede ver con sus hijos, sin arrancarse los ojos" yo si que la meteria.


Star Trek Discovery, otra semana memorable mas y ya no es noticia. 


 



Unai

[Ver Mensaje]
13:51:08 - 24/01/2018





Sumo otros 100 denarios de plata a la recomendación del Vinnie Jones con martillo en el metro. La vi en su dia con plena satisfacción. 


Los torcimientos de culo de Star Trek Discovery estan siendo epicos... Sinceramente, no tengo ni puta idea de por donde van a tirar las cosas y eso me mola que te cagas. Y me cago en los que decian que ya lo veian venir.. y un santo cojon. Seriaza!!!!



J.C. Hallenbeck

[Ver Mensaje]
13:16:14 - 24/01/2018





Recientemente ha pasado por mi Tablet una pinícula (o flim, o como se quiera decir) que me ha parecido los suficientemente interesante como para recomendarla.


The Midnight Meat Train (El vagón de la muerte): Película de 2008, dirigida por un japonés llamado Ryûhei Kitamura y protagonizada por Bradley Cooper (justo antes de sus resacas de éxito) y de Vinnie Jones y su martillo (en un papel ideal para él, pocas palabras y permanente cara de mala hostia).


¿De qué va? Tenemos  a un fotógrafo que está intentado labrarse un nombre (achuchado por un personaje interpretado por nuestro antiguo objeto del deseo, Brooke Shields) y que descubre que algo está pasando en el último metro de la noche de cuyo interior va “desapareciendo” gente desde hace un montón de años. La clave está en un carnicero con traje…. Y ya no digo más para no desvelar demasiado.


Se debe de tener en cuenta que está basado en un relato corto de Clive Barker con lo cual podemos intuir parte del entramado.


Tiene suficientes momentos de explosión de sabor para mantenernos como mínimo algo satisfechos.


Mi puntuación son 6.5 McClanes.


P.D.: Cubro la apuesta respecto Star Trek Discovery y sumo 1000 sextercios,  una vez visto el episodio 12, el más corto de la temporada pero con un desenlace en plan Twisted Ass (es decir culo torcido) del cual me estoy recuperando.



Manu69

[Ver Mensaje]
10:08:39 - 23/01/2018





El 17/01/2018 usingyourbrain dijo :
Hola chicos,
 
hace unos días, Netflix estreno la serie francesa La Mantis (LA Mante). Por ahora visto el piloto, opiniones si alguien la ha visto?
 
Recientemente también se ha estrenado Glacé, también francesa, sabeis algo de ella?
 


Se puede ver, aunque es otra serie clásica de "caza al psicopata", tiene cosillas diferentes y interesantes.... 




Manu69

[Ver Mensaje]
10:02:55 - 23/01/2018





Y ya que estoy con trailers, aquí dejo el de la nueva de la saga Hellraiser, que llegará este año... "Judgement"......


https://m.youtube.com/watch?v=ttgFpfpBgUw


 


Star Trek Discovery... Cada episodio es una sorpresa. El 12 está que se sale..... 




GRACIAS POR PARTICIPAR EN NUESTRO LIBRO DE VISITAS, LLEVAMOS 12737 MENSAJES DESDE LOS INICIOS DE SINAUDIENCIA.COM - LIBRO gentileza inestimable de Sote